Tal y como se expresa en la literatura científica, ni el embarazo es una enfermedad ni trabajar durante el embarazo constituye en sí mismo un riesgo.
Sin embargo, pueden existir ciertas condiciones de trabajo que no supongan riesgo para la salud de la mujer no grávida y sí lo sean para la mujer gestante o para su hijo. La Ley 31/1995 de prevención de riesgos laborales contempla esta posible contingencia e indica en su art 26 que se evaluará "la naturaleza, el grado y la duración de la exposición de las trabajadoras en situación de embarazo o parto reciente a agentes, procedimientos o condiciones de trabajo que puedan influir negativamente en la salud de las trabajadoras o del feto", y esto "será también de aplicación durante el período de lactancia natural".
La mujer embarazada puede comunicar voluntariamente su condición de gestante al SPRL-MA enviando simultáneamente a rrhh@ucv.es y prevencion@ucv.es el formulario PRL-08-F-02 cumplimentado.
Notificación voluntaria de embarazo PRL-08-F-02
En dicho formulario se le pide a la trabajadora embarazada que marque en la lista que se le ofrece, aquellos agentes, procedimientos o condiciones de su puesto de trabajo que la reglamentación oficial indica que pueden afectarle durante la gestación a ella o al feto, ya que pueden haberse producido modificaciones últimas en sus tareas que no se hayan contemplado aún en la evaluación de riesgos de su puesto que la trabajadora ya conoce y puede releer en la intranet (https://intranet.ucv.es/GestionDocumentos/ListadoDocsPrevFor.aspx?m=DP)
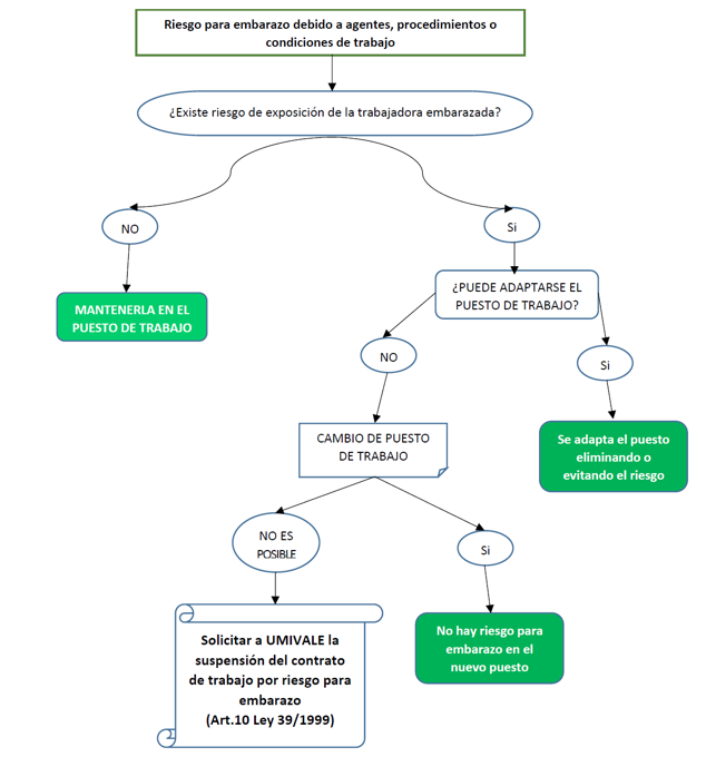
Con esta información proporcionada por la trabajadora embarazada, el SPRL-MA realizará una revisión de la evaluación de riesgos del puesto de trabajo y le comunicará individualmente su situación respecto a riesgo para el embarazo y, en su caso, las medidas a adoptar según el algoritmo que figura más abajo, es decir:
- si puede permanecer en su puesto de trabajo sin adaptaciones porque es un puesto de trabajo seguro, o
- si es necesario realizar cambios en sus tareas, en cuyo caso se dará también conocimiento a su superior jerárquico para que pueda organizar los cambios.
En el caso de que por su puesto de trabajo la trabajadora embarazada deba llevar uniforme o cualquier otra ropa de trabajo, puede solicitar a su responsable que se le faciliten otros de tallas que se ajusten a su estado de gestación.
El departamento de RR.HH. tendrá conocimiento de este proceso desde el principio, según indica la “Guia maternidad-paternidad-lactancia de UCV” enviada por RR.HH. a todos los trabajadores en diciembre 2022, de forma que si hubiera sido imposible modificar las tareas, intentará la reubicación a otro puesto de trabajo similar. Si tampoco fuera posible reubicar a la trabajadora, ésta deberá gestionar su licencia de riesgo para el embarazo a través de la Mutua UMIVALE : https://umivale.es/formularios
Es importante distinguir entre:
- embarazo de riesgo: cuando las condiciones físicas de la mujer o el desarrollo de la gestación obligan a adoptar medidas o cuidados especiales. Se trata como otras enfermedades comunes y, en caso de que la trabajadora no deba acudir al trabajo, su médico de asistencia primaria le proporcionará la baja laboral hasta que se solucionen los problemas.
- riesgo laboral para el embarazo: cuando son las propias condiciones del puesto de trabajo las que constituyen un riesgo para la gestación. Es el supuesto que se ha tratado en este apartado.
En la intranet se encuentra el procedimiento PRL-08 que expresa la forma de aplicar en la UCV las disposiciones normativas de protección a la maternidad y la legislación aplicable.
Cuando continúe la lactancia natural tras la reincorporación postparto al trabajo al finalizar el permiso maternal, la trabajadora puede comunicarlo de la misma forma a prevencion@ucv.es
Algoritmo de actuaciones para la prevención de riesgo laboral en el embarazo
según la Guía Básica para la Prevención de Riesgos Laborales durante el embarazo, 2006 de la Conselleria de Sanitat de la GVA y las Directrices para la Evaluación de Riesgos y Protección de la Maternidad en el Trabajo 2011 del INSST, emanadas de la Ley 31/1995 y modificaciones posteriores por la Ley 39/1999 y L.O. 3/2007.

Para tramitar con UMIVALE debe acudirse a uno de sus centros y aportar documentos que pueden bajarse de:
https://umivale.es/formularios > Prestaciones > Riesgo de embarazo y lactancia. Trabajadoras por cuenta ajena.
Entre los documentos que le solicitarán en la Mutua figuran unos que cumplimentará su médico, otros que corresponden a RR.HH. y por parte del SPRL le pedirán la evaluación de riesgos de su puesto de trabajo firmada por el Servicio de Prevención, que como se indicaba más arriba, puede descargarse de:
intranet UCV > Departamentos > Prevención de riesgos laborales > Documentos de prevención > 02 Información de riesgos laborales y medidas preventivas > evaluaciones por puestos.